230V Schalter u. Detector
Inhaltsverzeichnis
1. Hinweis
- veraltete Version
Achtung, diese Schaltung arbeitet mit lebensgefährlicher Netzspannung! Alle Teile dieser Schaltung sind direkt mit dem Stromnetz verbunden und müssen unbedingt berührungssicher in ein Gehäuse eingebaut werden. Vor dem Überprüfen der Schaltung muss der Netzstecker gezogen werden!
2. Start
Da ich dieses Jahr angefangen habe mein Haus in eine Baustelle zu verwandeln, bin ich gezwungen mir langsam etwas zur Haussteuerung zu überlegen. So beginnen werde ich mit der Licht Steuerung/Überwachung. Ich will sämtliche Lichter im Haus via PC Schalten und Überwachen können. Das Microcontrollerboard besteht aus einem stark verändertem etherrape Modul mit AtMega644 in SMD. Als Software am PC kommt IP-Symcon zum Einsatz.
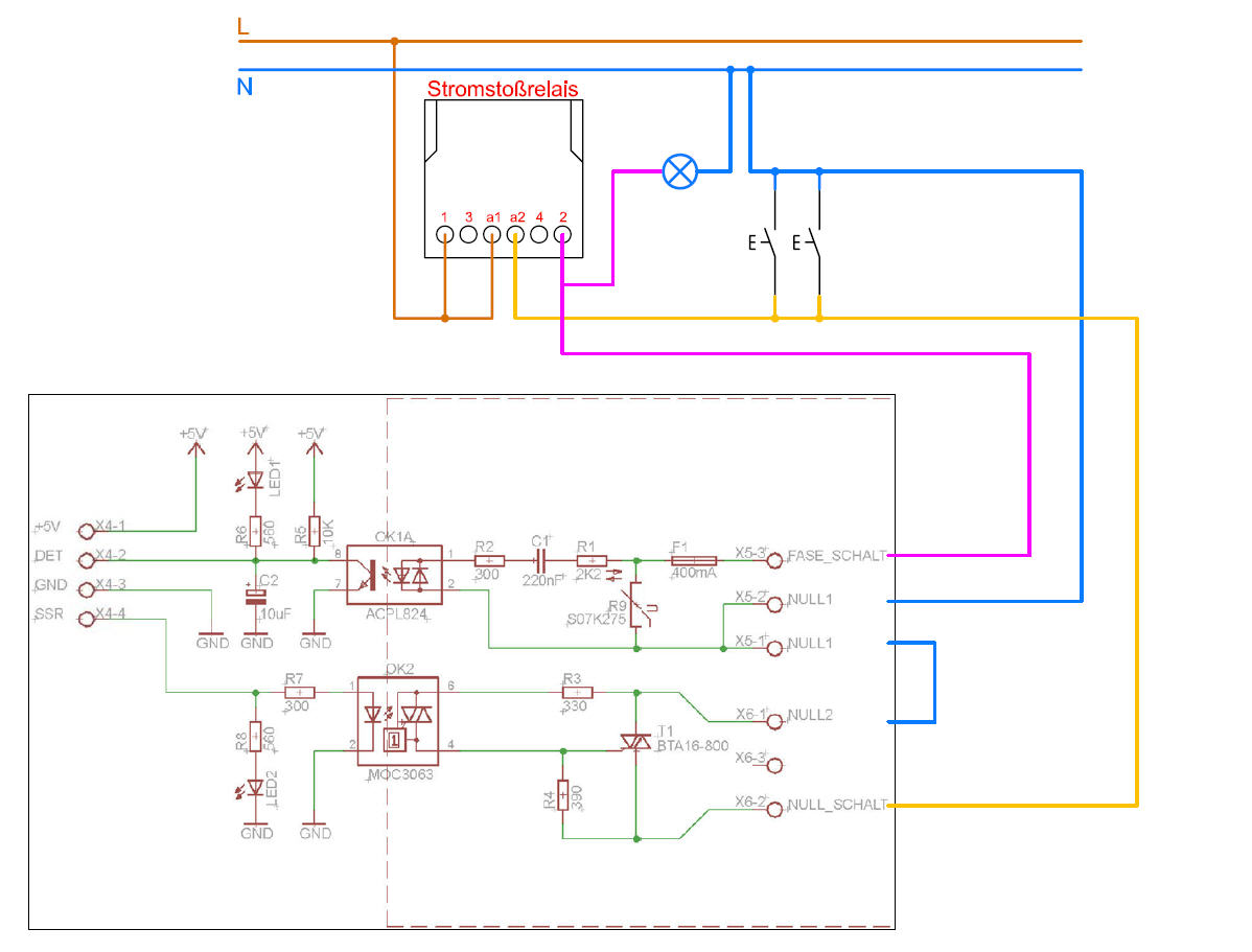
Kurz zur Schaltung…über den Optokoppler(MOC3063) wird das Stromstoßrelais geschaltet, bzw besser getastet. Das Stromstoßrelais benötigt ja nur einen Tastimpuls. Weiters können mehrere Taster parallel betrieben werden. Wenn an X4-4 5V anliegen, schaltet der MOC den Nuller durch und tastet kurz auf.
Zur Erkennung ob sich im Haus etwas verändert hat kommt der zweite Optokoppler(ACPL824) zum Einsatz, welcher über ein Kondensatornetzteil direkt auf 230V betrieben wird. Der Kondensator hat bei 230V und 50Hz in etwa 16KOhm was ich mich erinnern kann. ;) (MKP X2 Kondensatore mit 275V) Der 2K2 Widerstand ist ein Leistungswiderstand und hat eine Spannungsfestigkeit von über 400V. Den Megaohm Widerstand muss ich mir noch überlegen ob ich diesen verbaue, aber vermutlich schon… Hab mich gestern kurz an den Kondensatorpins festhalten wollen. Keine kluge Entscheidung. Pffhhrhr Str0oOo0om…
Das mit dem 10uF Elko an der 5V Seite des ACPL ist so eine Sache.. ohne dem haben wir natürlich eine schöne Rechteckspannung dran liegen.. Stammt von 230V Sinus! Somit puffern wir das ein bisschen. Muss aber noch testen ob die LED nicht zuviel Strom saugt und der Elko sinnlos ist. Weitere Infos folgen natürlich…
Die Schaltung habe ich mit folgenden Relais getestet. Funktioniert an sich ganz gut. Funktioniert anscheinend nur ohne Last gut.
Hmm Keine Ahnung warum. Ich habe ein Snubber Filter hängen gehabt genauso wie einen Kondensator parallel zur SSR Spule, hat alles nix geholfen sobald eine Last geschalten wurde gab es komische Effekte in der 5V Leitung des MOC bzw des uC. Habe nun das Relais gegen ein Baumarkt Hutschienen Relais ausgetauscht und nun lauft alles so wie es soll. Auch am Oszilloskop ist nichts mehr messbar.
- Finder Serie 26 - Stromstoßschalter 10 A
http://gfinder.findernet.com//assets/Series/86/S26DE.pdf
http://www.findernet.com/de/solr_search/series/26
- Eltako S12-100-230 oder ES12DX(Datasheet?)
http://www.eltako.com/fileadmin/downloads/de/Datenblatt/J_datenblatt_S12-100-_200-_110-.pdf
3. Berechnungen
3.1 LED (Optokoppler ACPL824 o.ä.)
f = 50 Hz (Frequenz in Hertz) Ur = Spannung am Vorwiderstand Ud = Spannung welche die LED benötigt Uges = Betriebsspannung I = Stromverbrauch der LED Rv = Vorwiderstand in Ohm
$Ur\ = Uges - Ud$
$Ur\ = 235V - 1,30V$ $\ = 233,70V$
$Rv\ = \frac{Ur}{I}$ $\ = \frac{223,70}{0,015}$
$Rv\ = 17207,69$
3.2 Kondensator (C1)
f = 50 Hz (Frequenz in Hertz) C = 0,00000022 F (Kapazität in Farad) Rc = kapazitiver Widerstand in Ohm
$Rc\ = \frac{1}{2 \cdot \pi \cdot f \cdot C}$
$Rc\ = \frac{1}{2 \cdot 3,14 \cdot 50 \cdot 0,00000022}$
$Rc\ = \frac{1} {0,00006908}$
$Rc\ = 14475,96$
3.3 Widerstand (R1)
Als zusätzlichen Schutz des Kondensators sollte für die Begrenzung des Ladestrom noch ein Metall Widerstand von ca.2,2 KOhm mit mind. 2Watt vorgeschaltet werden.

